2024-2025学年北京市陈经纶学校生物高一第二学期期末经典试题含解析

2024-2025学年北京市陈经纶学校生物高一第二学期期末经典试题含解析_第1页
1/10
2024-2025学年北京市陈经纶学校生物高一第二学期期末经典试题含解析_第2页
2/10
2024-2025学年北京市陈经纶学校生物高一第二学期期末经典试题含解析_第3页
3/10
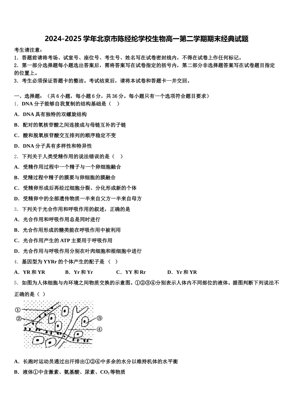
2024-2025 学年北京市陈经纶学校生物高一第二学期期末经典试题考生请注意:1.答题前请将考场、试室号、座位号、考生号、姓名写在试卷密封线内,不得在试卷上作任何标记。2.第一部分选择题每小题选出答案后,需将答案写在试卷指定的括号内,第二部分非选择题答案写在试卷题目指定的位置上。3.考生必须保证答题卡的整洁。考试结束后,请将本试卷和答题卡一并交回。一、选择题:(共 6 小题,每小题 6 分,共 36 分。每小题只有一个选项符合题目要求)1.DNA 分子能够自我复制的结构基础是( )A.DNA 具有独特的双螺旋结构B.配对的氧核苷酸之间连接成与母链互补的子链C.酸和脱氧核苷酸交互排列的顺序稳定不变D.DNA 分子具有多样性和特异性2.下列关于人类受精作用的说法错误的是( )A.受精作用过程中一个精子与一个卵细胞融合B.受精过程中精子的膜要与卵细胞的膜融合C.受精卵形成后再经过细胞分裂、分化形成新的个体D.受精卵中的全部遗传物质一半来自父方一半来自母方3.下列关于光合作用和呼吸作用的叙述,正确的是A.光合作用和呼吸作用总是同时进行B.光合作用形成的糖类能在呼吸作用中被利用C.光合作用产生的 ATP 主要用于呼吸作用D.光合作用与呼吸作用分别在叶肉细胞和根细胞中进行4.基因型为 YYRr 的个体产生的配子是 ( )A.YR 和 YRB.Yr 和 YrC.YY 和 RrD.Yr 和 YR5.如图为人体细胞与内环境之间物质交换的示意图。①②③④分别表示人体内不同部位的液体。据图判断下列说法不正确的是( )A.长跑时运动员通过出汗排出①②④中多余的水分以维持机体的水平衡B.液体①中含激素、氨基酸、尿素、CO2等物质C.浆细胞分泌的抗体进入①,经循环系统运输到发炎部位D.胰岛 B 细胞分泌的胰岛素先进入②,再进入①后运输到相应部位6.下列关于中心法则的叙述,错误的是A.图解中每一过程都涉及碱基互补配对B.逆转录过程中,碱基互补配对方式有三种C.细胞内的翻译过程都发生在转录完成后D.与此图解过程有关的酶有解旋酶、DNA 聚合酶、RNA 聚合酶等二、综合题:本大题共 4 小题7.(9 分)某校学生在开展研究性学习时,进行人类遗传病方面的调查研究。下图是该校学生根据调查结果绘制的某种遗传病的系谱图(显、隐性基因分别用 B、b 表示)。(1)该病是由_______性致病基因控制的遗传病。(2)若Ⅱ 4号个体不带有该致病基因,则该病的遗传方式是______________ ,女性 1、3、5、7、9 中 ...

1、当您付费下载文档后,您只拥有了使用权限,并不意味着购买了版权,文档只能用于自身使用,不得用于其他商业用途(如 [转卖]进行直接盈利或[编辑后售卖]进行间接盈利)。
2、本站所有内容均由合作方或网友上传,本站不对文档的完整性、权威性及其观点立场正确性做任何保证或承诺!文档内容仅供研究参考,付费前请自行鉴别。
3、如文档内容存在违规,或者侵犯商业秘密、侵犯著作权等,请点击“违规举报”。

碎片内容

2024-2025学年北京市陈经纶学校生物高一第二学期期末经典试题含解析

您可能关注的文档

确认删除?