台州市临海市2025届四年级数学第二学期期末学业质量监测试题含解析

台州市临海市2025届四年级数学第二学期期末学业质量监测试题含解析_第1页
1/10
台州市临海市2025届四年级数学第二学期期末学业质量监测试题含解析_第2页
2/10
台州市临海市2025届四年级数学第二学期期末学业质量监测试题含解析_第3页
3/10
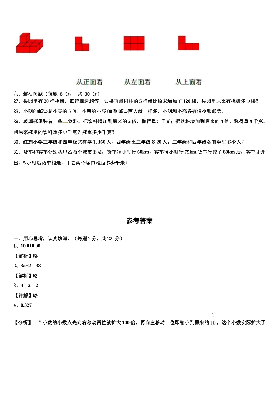
台州市临海市 2025 届四年级数学第二学期期末学业质量监测试题一、用心思考,认真填写。(每题 2 分,共 22 分)1.9.999……保留一位小数是(_____),精确到百分位是(______)。2.小军有 a 枚邮票,小刚的邮票比小军的 3 倍还多 2 枚,小刚有(______)枚邮票。当 a=12 时,小刚有(_____)枚邮票。3.下图中,有(_________)个直角三角形,(_________)个锐角三角形,(__________)个钝角三角形.4.将一个小数的小数点先向右移动两位,再向左移动一位,得到的数是 3.27,这个数原来是(______)。5.一支钢笔 18 元可以写成(________);小东骑自行车每分钟行 350 米,可以写成(________)。6.用小数表示下面各涂色部分。(________) (________)7.在一条直线上画上一点,这条直线就可以看成(_______)条射线.8.把 2.5 扩大到它的 100 倍是( ),6.8 缩小到它的是 0.068。9.在一个三角形中,∠1=40°,∠2=45°,那么∠3=(______)°,这是一个(______)三角形。10.一张长方形纸,长 45 厘米,宽 27 厘米,要把它裁成若干张大小相等的正方形纸且无剩余,正方形的边长最大是(____)厘米。11.有鸡和兔子共 11 只,34 条腿。(________)只鸡,(________)只兔子。二、仔细推敲,认真辨析(对的打“√ ” , 错的打“×” 。 每题 2 分, 共 10 分)。12.用 3 厘米、4 厘米和 5 厘米长的三根小棒可以围成一个三角形。(______)13.读数时,不管中间有几个 1,都只读一个 1. (________)14.125×8+125×4=125×8×4。(______)15.小数点的后面添上或者去掉“0”,小数的大小不变. .(判断对错)16.三位数□61 与 95 的积一定是五位数. (_______)三、反复比较,慎重选择。(把正确答案序号填在括号里。 每题 2 分, 共 10 分))17.用火柴棒按下面的方式摆正方形,摆 5 个正方形需要( )根火柴棒。A.16B.18C.20D.2218.把“1”平均分成 1000 份,其中 28 份是( )A.2.8B.0.28C.0.208D.0.02819.大于 4.0 而小于 4.2 的两位小数有( )个。A.1B.10C.19D.无数20.下面不是轴对称图形的是( )。A.B.C.21.小明在计算两个小数的积时,把其中的一个三位数错看成两位小数,得到的积比正确的积多 67.3992,正确的积是( )A.748.88B.74.888C.7.4888四、细心计算,认真检查(每题 6 分,共 18 分)。22....

1、当您付费下载文档后,您只拥有了使用权限,并不意味着购买了版权,文档只能用于自身使用,不得用于其他商业用途(如 [转卖]进行直接盈利或[编辑后售卖]进行间接盈利)。
2、本站所有内容均由合作方或网友上传,本站不对文档的完整性、权威性及其观点立场正确性做任何保证或承诺!文档内容仅供研究参考,付费前请自行鉴别。
3、如文档内容存在违规,或者侵犯商业秘密、侵犯著作权等,请点击“违规举报”。

碎片内容

台州市临海市2025届四年级数学第二学期期末学业质量监测试题含解析

您可能关注的文档

确认删除?