2025年青海玉树州生物高一第二学期期末统考模拟试题含解析

2025年青海玉树州生物高一第二学期期末统考模拟试题含解析_第1页
1/9
2025年青海玉树州生物高一第二学期期末统考模拟试题含解析_第2页
2/9
2025年青海玉树州生物高一第二学期期末统考模拟试题含解析_第3页
3/9
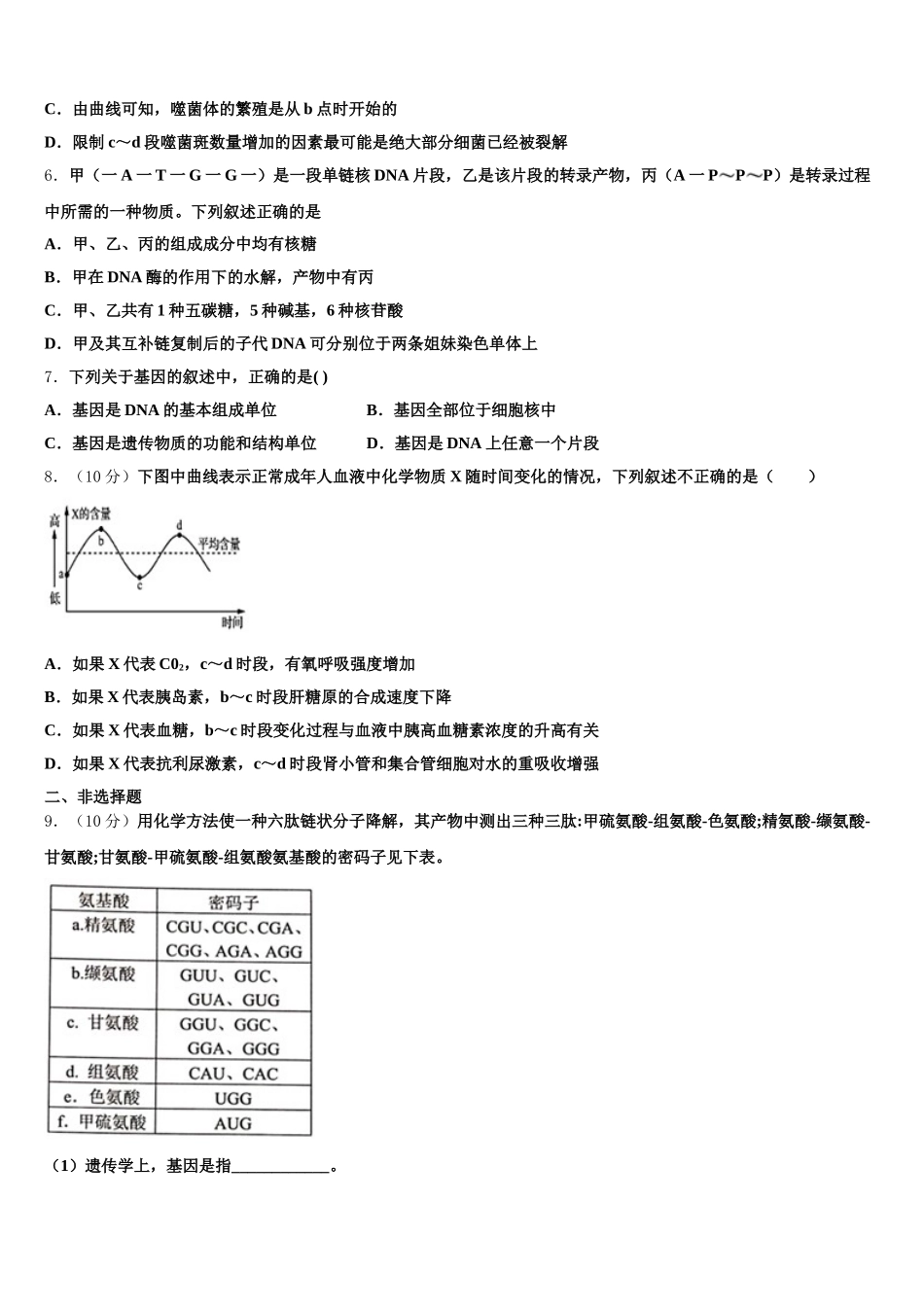
2025 年青海玉树州生物高一第二学期期末统考模拟试题注意事项:1. 答题前,考生先将自己的姓名、准考证号填写清楚,将条形码准确粘贴在考生信息条形码粘贴区。2.选择题必须使用 2B 铅笔填涂;非选择题必须使用 0.5 毫米黑色字迹的签字笔书写,字体工整、笔迹清楚。3.请按照题号顺序在各题目的答题区域内作答,超出答题区域书写的答案无效;在草稿纸、试题卷上答题无效。4.保持卡面清洁,不要折叠,不要弄破、弄皱,不准使用涂改液、修正带、刮纸刀。一、选择题(本大题共 7 小题,每小题 6 分,共 42 分。)1.双亲正常但生出了一个染色体组成为 44+XXY 的孩子,下列关于此现象的分析,正确的是( )A.若孩子患色盲,出现的异常配子不一定为母亲产生的卵细胞B.若孩子不患色盲,出现的异常配子一定为父亲产生的精子C.正常双亲的性原细胞有丝分裂增殖时,细胞中含有 23 个四分体D.若该孩子长大后能产生配子,则其产生含 X 染色体配子的概率是 5/62.噬菌体侵染细菌的实验证明了噬菌体的遗传物质是( )A.DNA B.蛋白质 C.多糖 D.RNA3.将豌豆高茎(DD)与矮茎(dd)杂交所得的全部种子播种后,待长出的植株开花时,有的进行同株异花传粉,有的进行异株异花传粉,有的让其自花传粉。三种传粉方式所得的种子混合播种,长出的植株表现型是A.全部是高茎 B.高茎:矮茎=3:1C.A、B 都有可能 D.无法判断4.以下关于动物内环境和稳态的叙述,错误的是( )A.葡萄糖、生长激素、抗体属于人体内环境的成分B.若内环境稳态不能维持,机体的正常生命活动就会受到威胁C.溶液渗透压的大小取决于单位体积溶液中溶质微粒的数目D.人体剧烈运动时产生的乳酸会导致血浆 pH 显著下降5.下图中的噬菌斑(白色区域)是在长满大肠杆菌(黑色)的培养基上,由一个 T2噬菌体侵染细菌后不断裂解细菌产生的一个不长细菌的透明小圆区,它是检测噬菌体数量的重要方法之一。现有噬菌体在感染大肠杆菌后形成噬菌斑数量的变化曲线,下列叙述不正确的是( )A.培养基中加入含 35S 或 32P 的营养物质,则放射性先在细菌中出现,后在噬菌体中出现B.曲线 a~b 段,细菌内正旺盛地进行噬菌体 DNA 的复制和有关蛋白质的合成C.由曲线可知,噬菌体的繁殖是从 b 点时开始的D.限制 c~d 段噬菌斑数量增加的因素最可能是绝大部分细菌已经被裂解6.甲(一 A 一 T 一 G 一 G 一)是一段单链核 DNA 片段,乙是该片段的转录产物...

1、当您付费下载文档后,您只拥有了使用权限,并不意味着购买了版权,文档只能用于自身使用,不得用于其他商业用途(如 [转卖]进行直接盈利或[编辑后售卖]进行间接盈利)。
2、本站所有内容均由合作方或网友上传,本站不对文档的完整性、权威性及其观点立场正确性做任何保证或承诺!文档内容仅供研究参考,付费前请自行鉴别。
3、如文档内容存在违规,或者侵犯商业秘密、侵犯著作权等,请点击“违规举报”。

碎片内容

2025年青海玉树州生物高一第二学期期末统考模拟试题含解析

您可能关注的文档

确认删除?