天津市复兴中学2025年化学高一第一学期期中复习检测模拟试题含解析

天津市复兴中学2025年化学高一第一学期期中复习检测模拟试题含解析_第1页
1/13
天津市复兴中学2025年化学高一第一学期期中复习检测模拟试题含解析_第2页
2/13
天津市复兴中学2025年化学高一第一学期期中复习检测模拟试题含解析_第3页
3/13
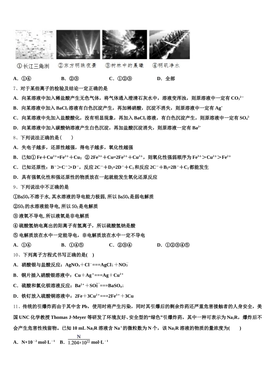
天津市复兴中学 2025 年化学高一第一学期期中复习检测模拟试题考生请注意:1.答题前请将考场、试室号、座位号、考生号、姓名写在试卷密封线内,不得在试卷上作任何标记。2.第一部分选择题每小题选出答案后,需将答案写在试卷指定的括号内,第二部分非选择题答案写在试卷题目指定的位置上。3.考生必须保证答题卡的整洁。考试结束后,请将本试卷和答题卡一并交回。一、选择题(每题只有一个选项符合题意)1、氧化还原反应与四种基本类型反应的关系如图所示,则下列化学反应属于阴影部分的是 ()A.Fe+CuSO4=Cu+FeSO4 B.NH4HCO3NH3↑+H2O+CO2↑C.4Fe(OH]2+O2+2H2O=4Fe(OH)3 D.2Na2O2+2CO2=2Na2CO3+O2↑2、能够直接鉴别 BaCl2、NaCl、Na2CO3三种溶液的试剂是( )A.AgNO3溶液B.稀硫酸C.稀盐酸D.稀硝酸3、标准状况下,相同质量的 O2和 O3相比较,下列有关叙述中正确的是 ( )A.分子数目比为 2∶3B.原子数目比为 3∶2C.体积比为 2∶3D.密度比为 2∶34、室温下,下列各组离子在指定溶液中能大量共存的是( )A.1.1 mol·L−1KI 溶液:Na+、K+、ClO− 、OH−B.1.1 mol·L−1Fe2(SO4)3溶液:Cu2+、NH4+ 、NO3−、SO42−C.1.1 mol·L−1HCl 溶液:Ba2+、K+、CH3COO−、NO3−D.1.1 mol·L−1NaOH 溶液:Mg2+、Na+、SO42−、HCO3−5、在下列溶液中,各组离子一定能够大量共存的是A.使酚酞试液变红的溶液:Na+、Cl-、SO42-、Fe3+B.使紫色石蕊试液变红的溶液:Fe2+、Mg2+、CO32-、Cl-C.碳酸氢钠溶液中:K+、SO42-、Cl-、H+D.pH>7 的溶液:K+、Ba2+、Cl-、NO3-6、下面四幅图中,与胶体性质有关的是( )A.①④B.②③C.①②③D.全部7、对于某些离子的检验及结论一定正确的是A.向某溶液中加入稀盐酸产生无色气体,将气体通入澄清石灰水中,溶液变浑浊,则原溶液中一定有 CO32-B.向某溶液中加入 BaCl2溶液有白色沉淀产生,再加稀硝酸,沉淀不消失,则原溶液中一定有 Ag+C.向某溶液中先加入盐酸酸化,没有明显现象,再加入 BaCl2溶液,有白色沉淀产生,则原溶液中一定有 SO42-D.向某溶液中加入碳酸钠溶液产生白色沉淀,再加盐酸沉淀消失,则原溶液一定有 Ba2+8、下列说法正确的是( )A.失电子越多,还原性越强,得电子越多,氧化性越强B.已知① Fe+Cu2+=Fe2++Cu;② 2Fe3++Cu=2Fe2++Cu2+,则氧化性强弱顺序为 Fe3+>Cu2+>Fe2+C.已知还原性:B->C->D-,反应 2C-+D2...

1、当您付费下载文档后,您只拥有了使用权限,并不意味着购买了版权,文档只能用于自身使用,不得用于其他商业用途(如 [转卖]进行直接盈利或[编辑后售卖]进行间接盈利)。
2、本站所有内容均由合作方或网友上传,本站不对文档的完整性、权威性及其观点立场正确性做任何保证或承诺!文档内容仅供研究参考,付费前请自行鉴别。
3、如文档内容存在违规,或者侵犯商业秘密、侵犯著作权等,请点击“违规举报”。

碎片内容

天津市复兴中学2025年化学高一第一学期期中复习检测模拟试题含解析

您可能关注的文档

确认删除?