2024-2025学年江苏南京江浦高级中学生物高一第二学期期末调研模拟试题含解析

2024-2025学年江苏南京江浦高级中学生物高一第二学期期末调研模拟试题含解析_第1页
1/10
2024-2025学年江苏南京江浦高级中学生物高一第二学期期末调研模拟试题含解析_第2页
2/10
2024-2025学年江苏南京江浦高级中学生物高一第二学期期末调研模拟试题含解析_第3页
3/10
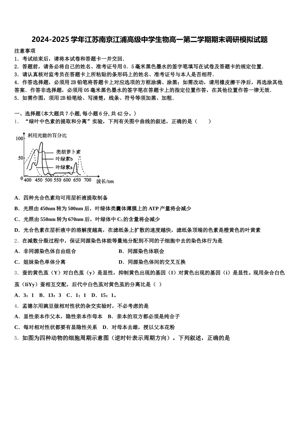
2024-2025 学年江苏南京江浦高级中学生物高一第二学期期末调研模拟试题注意事项1.考试结束后,请将本试卷和答题卡一并交回.2.答题前,请务必将自己的姓名、准考证号用 0.5 毫米黑色墨水的签字笔填写在试卷及答题卡的规定位置.3.请认真核对监考员在答题卡上所粘贴的条形码上的姓名、准考证号与本人是否相符.4.作答选择题,必须用 2B 铅笔将答题卡上对应选项的方框涂满、涂黑;如需改动,请用橡皮擦干净后,再选涂其他答案.作答非选择题,必须用 05 毫米黑色墨水的签字笔在答题卡上的指定位置作答,在其他位置作答一律无效.5.如需作图,须用 2B 铅笔绘、写清楚,线条、符号等须加黑、加粗.一、选择题(本大题共 7 小题,每小题 6 分,共 42 分。)1. “绿叶中色素的提取和分离”实验,下列有关图中曲线的叙述,正确的是( )A.四种光合色素均可用层析液提取制备B.光照由 450nm 转为 500nm 后,叶绿体类囊体薄膜上的 ATP 产量将会减少C.光照由 550nm 转为 670nm 后,叶绿体中 C5的含量将会减少D.光合色素在层析液中的溶解度越高,在滤纸条上扩散的速度越快,滤纸条顶端的色素是橙黄色的叶黄素2.在减数分裂过程中,保证同源染色体能等量地分配到不同的子细胞中去的染色体行为是A.非同源染色体自由组合B.同源染色体联会C.姐妹染色单体分离D.同源染色体间的交叉互换3.蚕的黄色茧(Y)对白色茧(y)是显性,抑制黄色出现的基因(I)对黄色出现的基因(i)是显性。现用杂合白色茧(IiYy)蚕相互交配,后代中白色茧对黄色茧的分离比是( )A.3:1 B.13:3 C.1:1 D.15:1。4.孟德尔用豌豆做相对性状的杂交实验时,不必考虑的是A.显性亲本作父本,隐性亲本作母本 B.亲本的双方都必须是纯合子C.每对相对性状都要有显隐性关系 D.对母本去雄,授以父本花粉5.如图为四种动物的细胞周期示意图(逆时针表示周期方向)。下列叙述,正确的是A.—个细胞周期可用 a→a 表示B.细胞分裂期时间最短的是甲C.染色体复制发生在 b→a 过程D.每个中心体的两个中心粒分开发生在 a→b 过程6.在孟德尔两对相对性状杂交实验中,F1黄色圆粒豌豆(YyRr)自交产生 F2,下列表述正确的是( )A.F1产生 4 个配子,比例为 1:1:1:1B.F1产生基因型 YR 的卵和基因型 YR 的精子数量之比为 1:1C.基因自由组合定律是指 F1产生的 4 种类型的精子和卵可以自由组合D.F1产生的精子中,基因型为 YR...

1、当您付费下载文档后,您只拥有了使用权限,并不意味着购买了版权,文档只能用于自身使用,不得用于其他商业用途(如 [转卖]进行直接盈利或[编辑后售卖]进行间接盈利)。
2、本站所有内容均由合作方或网友上传,本站不对文档的完整性、权威性及其观点立场正确性做任何保证或承诺!文档内容仅供研究参考,付费前请自行鉴别。
3、如文档内容存在违规,或者侵犯商业秘密、侵犯著作权等,请点击“违规举报”。

碎片内容

2024-2025学年江苏南京江浦高级中学生物高一第二学期期末调研模拟试题含解析

您可能关注的文档

确认删除?