甘肃省兰州市2025届七年级语文第二学期期中综合测试试题含解析

甘肃省兰州市2025届七年级语文第二学期期中综合测试试题含解析_第1页
1/12
甘肃省兰州市2025届七年级语文第二学期期中综合测试试题含解析_第2页
2/12
甘肃省兰州市2025届七年级语文第二学期期中综合测试试题含解析_第3页
3/12
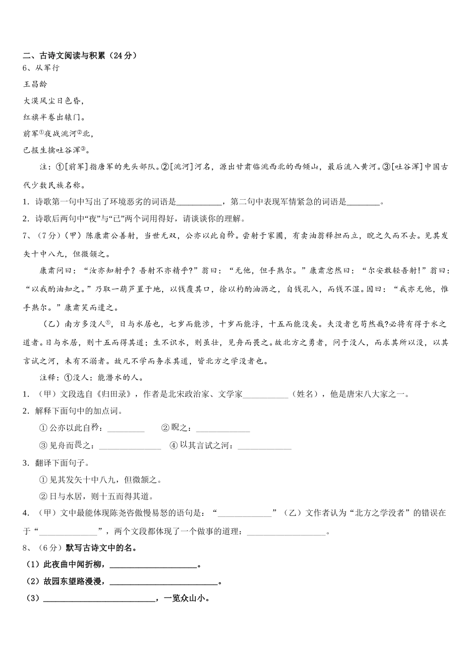
甘肃省兰州市 2025 届七年级语文第二学期期中综合测试试题考生须知:1.全卷分选择题和非选择题两部分,全部在答题纸上作答。选择题必须用 2B 铅笔填涂;非选择题的答案必须用黑色字迹的钢笔或答字笔写在“答题纸”相应位置上。2.请用黑色字迹的钢笔或答字笔在“答题纸”上先填写姓名和准考证号。3.保持卡面清洁,不要折叠,不要弄破、弄皱,在草稿纸、试题卷上答题无效。一、语言知识及其运用(每小题 2 分,共 10 分)1、下列表述有误的一项是( )A.谷雨已经过去,我们即将迎来白天最长的立夏。B.古代贵族男子的字前面常常加伯(孟)、仲、叔、季表示排行。字的后面加“父”或者“甫”,构成男子字的全称,如“仲尼父”。C.清明节时,“万物至此皆洁净而清明”。传统习俗有扫墓踏青、放风筝和荡秋千。D.小敏生于 2019 年,己亥年,她的哥哥比她大三岁,应是丙申年。2、下列句子中,加点的成语使用不恰当的一项是( )A.这道数学题解题步骤繁多,而且有三个答案,真可谓扑朔迷离。B.陈教练当时就断定,只要假以时日,韩晓鹏一定会有让人刮目相看的那一天。C.“鞠躬尽瘁,死而后已”正好准确地描述了邓稼先的一生。D.几年没见,调皮捣蛋的小军变成了一个品学兼优的小伙子,再也不是当年的吴下阿蒙了。3、下列选项中,加点字注音完全正确的一项是( )A.踱步(dù) 晌午(xiăng) 拖沓(tā) 诲人不倦(huì)B.殷红(yān) 碾压(niăn) 修葺(qì) 强词夺理(qiăng)C.亘古(hén) 军帖(tiè) 骷髅(lou) 锲而不舍(qì)D.哺育(pŭ) 诘问(jié) 涎水(xián) 鲜为人知(xiăn)4、下列说法与课文内容不相符的一项是( )A.鲁迅原名周树人,浙江绍兴市人,是我国现代著名的文学家、思想家、革命家,著有散文集《朝花夕拾》。B.《木兰诗》选自《乐府诗集》,此诗集是由北宋郭茂倩编写的,这是北宋时北方的一首乐府民歌。C.《孙权劝学》选自北宋政治家、史学家司马光编的《资治通鉴》。D.《回忆鲁迅先生》选自《萧红全集》,萧红的代表作有小说《生死场》《呼兰河传》。5、下列句子没有语病的一项是( )A.5 月 30 日,火星抵达 11 年来离地球最近的位置,人们几乎凭肉眼就能看到它。B.高靖朝的土鸡蛋供不应求,主要的销售途径是通过微信朋友圈和 QQ 好友群卖出。C.著名女作家萧红的散文《回忆鲁迅先生》是广大文学爱好者倍受欢迎的。D.我们班“学霸”晓兮虽然学习很好,但是经常热情...

1、当您付费下载文档后,您只拥有了使用权限,并不意味着购买了版权,文档只能用于自身使用,不得用于其他商业用途(如 [转卖]进行直接盈利或[编辑后售卖]进行间接盈利)。
2、本站所有内容均由合作方或网友上传,本站不对文档的完整性、权威性及其观点立场正确性做任何保证或承诺!文档内容仅供研究参考,付费前请自行鉴别。
3、如文档内容存在违规,或者侵犯商业秘密、侵犯著作权等,请点击“违规举报”。

碎片内容

甘肃省兰州市2025届七年级语文第二学期期中综合测试试题含解析

您可能关注的文档

确认删除?