2025年西藏拉萨那曲第二高级中学化学高一第一学期期中学业水平测试模拟试题含解析

2025年西藏拉萨那曲第二高级中学化学高一第一学期期中学业水平测试模拟试题含解析_第1页
1/14
2025年西藏拉萨那曲第二高级中学化学高一第一学期期中学业水平测试模拟试题含解析_第2页
2/14
2025年西藏拉萨那曲第二高级中学化学高一第一学期期中学业水平测试模拟试题含解析_第3页
3/14
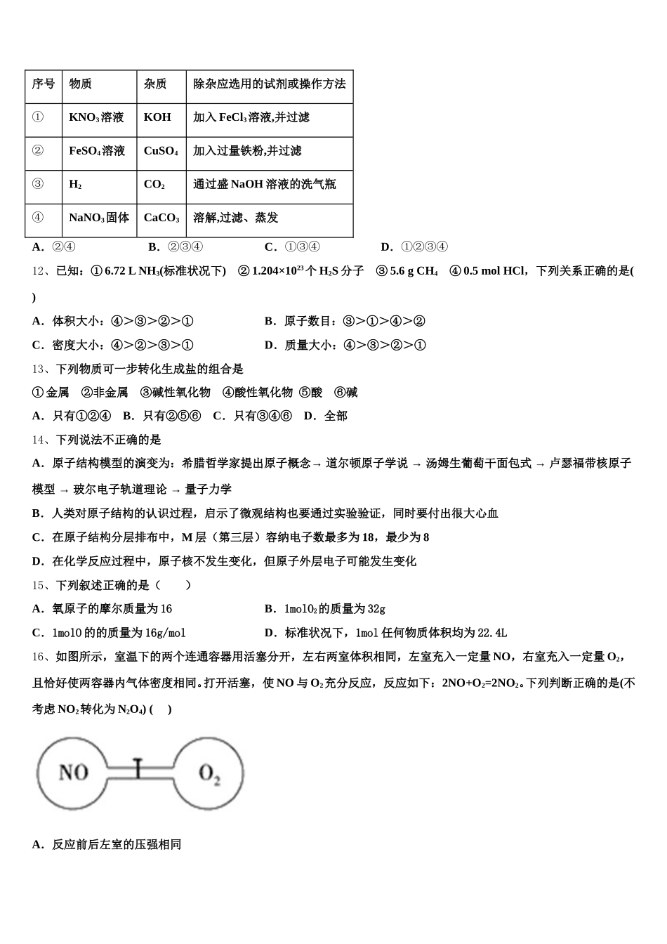
2025 年西藏拉萨那曲第二高级中学化学高一第一学期期中学业水平测试模拟试题请考生注意:1.请用 2B 铅笔将选择题答案涂填在答题纸相应位置上,请用 0.5 毫米及以上黑色字迹的钢笔或签字笔将主观题的答案写在答题纸相应的答题区内。写在试题卷、草稿纸上均无效。2.答题前,认真阅读答题纸上的《注意事项》,按规定答题。一、选择题(每题只有一个选项符合题意)1、合金具有许多优良的物理、化学或机械性能。下列物质不属于合金的是( )A.青铜B.金刚砂(SiC)C.硬铝D.生铁2、按照物质的树状分类和交叉分类,HNO3应属于 ( )① 酸 ②氢化物 ③氧化物 ④含氧酸 ⑤难挥发性酸 ⑥强氧化性酸 ⑦一元酸 ⑧化合物⑨混合物A.①②③④⑤⑥⑦⑧ B.①④⑥⑦⑧C.①⑨D.①④⑤⑥⑦3、有 NaCl、FeCl3、CuCl2、Na2SO4四种溶液,只用一种试剂能够鉴别它们,该试剂是( )A.盐酸 B.烧碱溶液C.氢氧化钡溶液 D.氯化钡溶液4、下列事实及其解释均正确的是A.将石蕊试液滴入氯水中,溶液先变为蓝色后迅速褪色,说明氯水中有 HClO 存在B.向氯水中加入 NaOH 溶液,氯水的浅黄绿色消失,说明氯水中有 HClO 存在C.向包有 Na2O2粉末的脱脂棉上滴加几滴水,脱脂棉剧烈燃烧起来,说明 Na2O2 与 H2O 反应放热且有氧气生成D.将钠长期暴露在空气中的产物是 NaHCO3,原因是钠与氧气反应生成的 Na2O 与水和二氧化碳反应5、下列有关物理量相应的单位表达错误的是A.阿伏加德罗常数:B.摩尔质量:mol/gC.溶解度::D.密度:6、把 4.48 L CO2通过一定量的固体过氧化钠后收集到 3.36 L 气体(气体的测量均在标准状况下),下列说法中不正确的是A.3.36 L 气体的总质量是 6gB.反应中共转移 0.1mol 电子C.有 15.6g 过氧化钠参加反应D.反应中过氧化钠既是氧化剂,又是还原剂7、某学生配制 100mL1 mol·L-1的硫酸溶液,进行下列操作,然后对溶液浓度作精确测定,发现真实浓度小于 1 mol·L-1,他的下列操作中使浓度偏低的原因是 ① 用量筒量取浓硫酸时,俯视读数② 量筒中浓硫酸全部转入烧杯中稀释后,再转移到 100mL 容量瓶中,烧杯未洗涤③ 容量瓶没有烘干④ 用玻璃棒引流,将溶液转移到容量瓶中时有溶液流到了容量瓶外面⑤ 溶液未经冷却即定容⑥ 用胶头滴管加蒸馏水时,加入过快而使液面超过了刻度线,立即用滴管吸去多余的水,使溶液凹面刚好与刻度线相切⑦ 滴加蒸馏水,使溶液凹面刚好与刻度线相切,...

1、当您付费下载文档后,您只拥有了使用权限,并不意味着购买了版权,文档只能用于自身使用,不得用于其他商业用途(如 [转卖]进行直接盈利或[编辑后售卖]进行间接盈利)。
2、本站所有内容均由合作方或网友上传,本站不对文档的完整性、权威性及其观点立场正确性做任何保证或承诺!文档内容仅供研究参考,付费前请自行鉴别。
3、如文档内容存在违规,或者侵犯商业秘密、侵犯著作权等,请点击“违规举报”。

碎片内容

2025年西藏拉萨那曲第二高级中学化学高一第一学期期中学业水平测试模拟试题含解析

您可能关注的文档

确认删除?