四川省成都第七中学2025年高一物理第二学期期末质量跟踪监视试题含解析

四川省成都第七中学2025年高一物理第二学期期末质量跟踪监视试题含解析_第1页
1/13
四川省成都第七中学2025年高一物理第二学期期末质量跟踪监视试题含解析_第2页
2/13
四川省成都第七中学2025年高一物理第二学期期末质量跟踪监视试题含解析_第3页
3/13
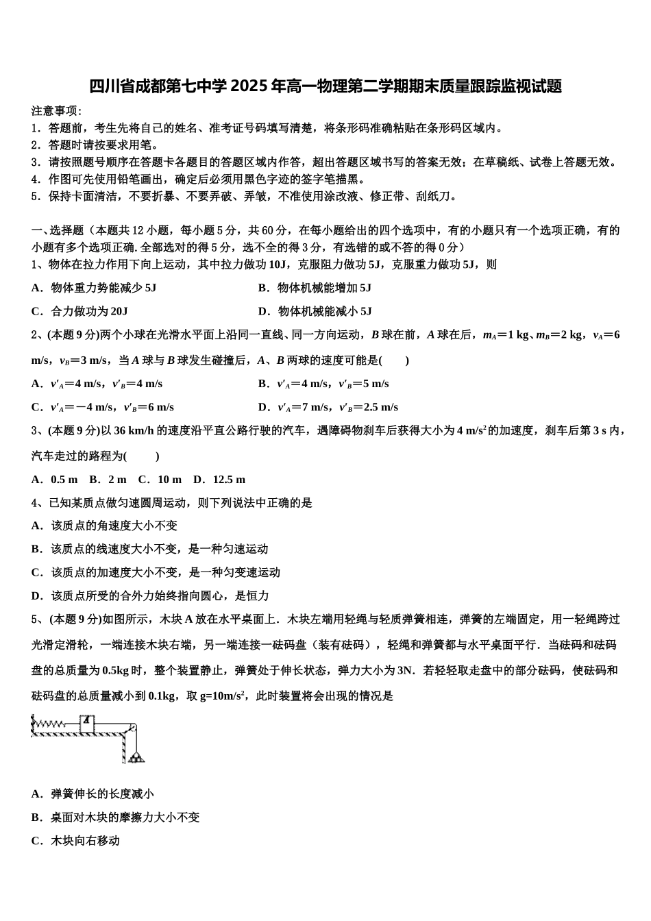
四川省成都第七中学 2025 年高一物理第二学期期末质量跟踪监视试题注意事项:1.答题前,考生先将自己的姓名、准考证号码填写清楚,将条形码准确粘贴在条形码区域内。2.答题时请按要求用笔。3.请按照题号顺序在答题卡各题目的答题区域内作答,超出答题区域书写的答案无效;在草稿纸、试卷上答题无效。4.作图可先使用铅笔画出,确定后必须用黑色字迹的签字笔描黑。5.保持卡面清洁,不要折暴、不要弄破、弄皱,不准使用涂改液、修正带、刮纸刀。一、选择题(本题共 12 小题,每小题 5 分,共 60 分,在每小题给出的四个选项中,有的小题只有一个选项正确,有的小题有多个选项正确.全部选对的得 5 分,选不全的得 3 分,有选错的或不答的得 0 分)1、物体在拉力作用下向上运动,其中拉力做功 10J,克服阻力做功 5J,克服重力做功 5J,则A.物体重力势能减少 5JB.物体机械能增加 5JC.合力做功为 20JD.物体机械能减小 5J2、 (本题 9 分)两个小球在光滑水平面上沿同一直线、同一方向运动,B 球在前,A 球在后,mA=1 kg、mB=2 kg,vA=6m/s,vB=3 m/s,当 A 球与 B 球发生碰撞后,A、B 两球的速度可能是( )A.v′A=4 m/s,v′B=4 m/sB.v′A=4 m/s,v′B=5 m/sC.v′A=-4 m/s,v′B=6 m/sD.v′A=7 m/s,v′B=2.5 m/s3、 (本题 9 分)以 36 km/h 的速度沿平直公路行驶的汽车,遇障碍物刹车后获得大小为 4 m/s2的加速度,刹车后第 3 s 内,汽车走过的路程为( )A.0.5 m B.2 m C.10 m D.12.5 m4、已知某质点做匀速圆周运动,则下列说法中正确的是A.该质点的角速度大小不变B.该质点的线速度大小不变,是一种匀速运动C.该质点的加速度大小不变,是一种匀变速运动D.该质点所受的合外力始终指向圆心,是恒力5、 (本题 9 分)如图所示,木块 A 放在水平桌面上.木块左端用轻绳与轻质弹簧相连,弹簧的左端固定,用一轻绳跨过光滑定滑轮,一端连接木块右端,另一端连接一砝码盘(装有砝码),轻绳和弹簧都与水平桌面平行.当砝码和砝码盘的总质量为 0.5kg 时,整个装置静止,弹簧处于伸长状态,弹力大小为 3N.若轻轻取走盘中的部分砝码,使砝码和砝码盘的总质量减小到 0.1kg,取 g=10m/s2,此时装置将会出现的情况是A.弹簧伸长的长度减小B.桌面对木块的摩擦力大小不变C.木块向右移动D.木块所受合力将变大6、假设在地球周围有质量相等的 A、B 两颗地球卫星...

1、当您付费下载文档后,您只拥有了使用权限,并不意味着购买了版权,文档只能用于自身使用,不得用于其他商业用途(如 [转卖]进行直接盈利或[编辑后售卖]进行间接盈利)。
2、本站所有内容均由合作方或网友上传,本站不对文档的完整性、权威性及其观点立场正确性做任何保证或承诺!文档内容仅供研究参考,付费前请自行鉴别。
3、如文档内容存在违规,或者侵犯商业秘密、侵犯著作权等,请点击“违规举报”。

碎片内容

四川省成都第七中学2025年高一物理第二学期期末质量跟踪监视试题含解析

您可能关注的文档

确认删除?