四川省成都新都区七校联考2026届初三下学期期中考试(教学质量检测试题)语文试题含解析

四川省成都新都区七校联考2026届初三下学期期中考试(教学质量检测试题)语文试题含解析_第1页
1/16
四川省成都新都区七校联考2026届初三下学期期中考试(教学质量检测试题)语文试题含解析_第2页
2/16
四川省成都新都区七校联考2026届初三下学期期中考试(教学质量检测试题)语文试题含解析_第3页
3/16
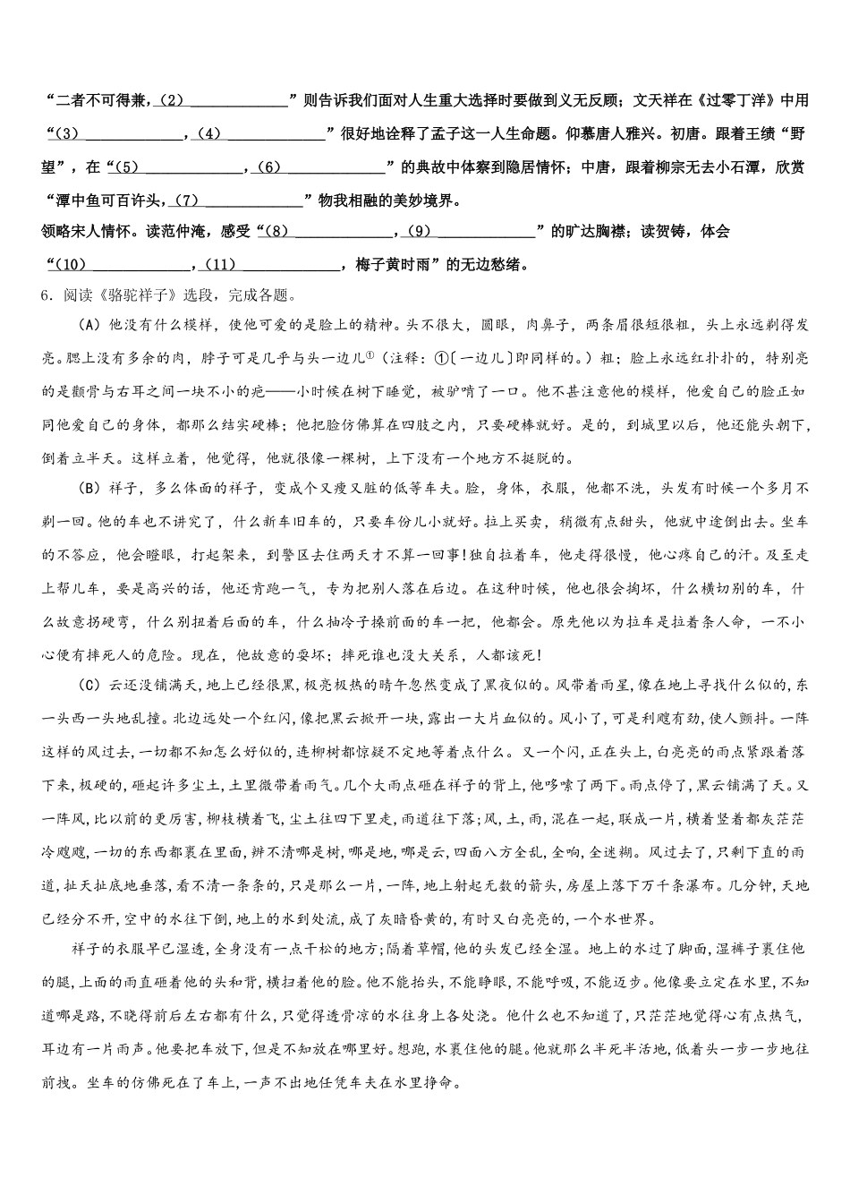
四川省成都新都区七校联考 2026 届初三下学期期中考试(教学质量检测试题)语文试题注意事项:1. 答题前,考生先将自己的姓名、准考证号填写清楚,将条形码准确粘贴在考生信息条形码粘贴区。2.选择题必须使用 2B 铅笔填涂;非选择题必须使用 0.5 毫米黑色字迹的签字笔书写,字体工整、笔迹清楚。3.请按照题号顺序在各题目的答题区域内作答,超出答题区域书写的答案无效;在草稿纸、试题卷上答题无效。4.保持卡面清洁,不要折叠,不要弄破、弄皱,不准使用涂改液、修正带、刮纸刀。一、积累1.下列句子没有语病的一项是( )A.走近美丽的中海公园,我禁不住停下脚步驻足欣赏。B.我们的先辈们开启了丝绸之路,开辟了人类文明史上的大交流时代C.我们在学习上即使取得了很大的成绩,但决不能骄傲自满。D.市科技馆作为重大科普基础设施,已经发挥了其应有的作用,成为我市文明城市建设的一张亮丽名片。2.下列没有语病的一项是( )A.冯小刚导演电影《芳华》,上映以来深受观众好评,该片用纯粹、美丽、残酷的方式告诉人们青春年华十分宝贵。B.隐形战机歼 20 入列,首艘国产航母海试成功,不仅让中国人民倍感振奋和自豪,还让世界瞩目和惊艳。C.“牵妈妈的手”大型网络活动,引发超过 15 亿人次以上关注,是今年春节最暖心的活动之一。D.就中国军机飞入韩国所谓的“航空识别区”一事,韩方无理要求中方要防止类似事件不再发生。3.下列各句中加点的成语,使用有误的一项是( )A.随着晚会帷幕的拉开,那美轮美奂的歌舞,品味精良的相声小品,使晚会高潮迭起。B.针对网络热词在学生作文中频频出现的现象,人们众说纷纭,莫衷一是。C.海面托着的就是披着银发的苍山,苍山如屏,洱海似镜,真是巧夺天工。D.人类的智慧与大自然的智慧相比实在是相形见绌。4.下列句子组成语段顺序排列正确的一项是( )① 而当地球穿过这条尘埃带时,这些流星体便会落入地球的怀抱中。② 人们不禁要问,这些陨石是从哪里来的?③ 受到其他天体引力的影响,它们会慢慢扩散开来,在彗星轨道上形成一条尘埃带。④ 当然这也可能是彗星靠近太阳时抛洒出的流星体。⑤ 它们大部分可能来自位于火星与木星之间的小行星带,受到火星、木星的影响,它们自身的轨道渐渐产生偏离,以致闯入地球。A.②④③①⑤ B.②⑤④③① C.④③⑤②① D.④⑤①③②5.读经典,悟人生。根据语境,填写古诗文名句。领悟先贤智慧。孔子说的“知者不惑,( 1...

1、当您付费下载文档后,您只拥有了使用权限,并不意味着购买了版权,文档只能用于自身使用,不得用于其他商业用途(如 [转卖]进行直接盈利或[编辑后售卖]进行间接盈利)。
2、本站所有内容均由合作方或网友上传,本站不对文档的完整性、权威性及其观点立场正确性做任何保证或承诺!文档内容仅供研究参考,付费前请自行鉴别。
3、如文档内容存在违规,或者侵犯商业秘密、侵犯著作权等,请点击“违规举报”。

碎片内容

四川省成都新都区七校联考2026届初三下学期期中考试(教学质量检测试题)语文试题含解析

您可能关注的文档

确认删除?