2025年湖南省长沙市地质中学生物高一下期末学业质量监测模拟试题含解析

2025年湖南省长沙市地质中学生物高一下期末学业质量监测模拟试题含解析_第1页
1/8
2025年湖南省长沙市地质中学生物高一下期末学业质量监测模拟试题含解析_第2页
2/8
2025年湖南省长沙市地质中学生物高一下期末学业质量监测模拟试题含解析_第3页
3/8
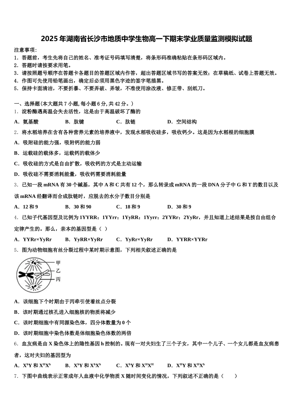
2025 年湖南省长沙市地质中学生物高一下期末学业质量监测模拟试题注意事项:1.答题前,考生先将自己的姓名、准考证号码填写清楚,将条形码准确粘贴在条形码区域内。2.答题时请按要求用笔。3.请按照题号顺序在答题卡各题目的答题区域内作答,超出答题区域书写的答案无效;在草稿纸、试卷上答题无效。4.作图可先使用铅笔画出,确定后必须用黑色字迹的签字笔描黑。5.保持卡面清洁,不要折暴、不要弄破、弄皱,不准使用涂改液、修正带、刮纸刀。一、选择题(本大题共 7 小题,每小题 6 分,共 42 分。)1.淀粉酶遇高温会失去活性,这是由于高温破坏了酶的A.氨基酸B.肽键C.肽链D.空间结构2.将水稻培养在含有各种营养元素的培养液中,发现水稻吸收硅多,吸收钙少。这是因为水稻根的细胞膜A.吸附硅的能力强,吸附钙的能力弱B.运载硅的载体多,运载钙的载体少C.吸收硅的方式是自由扩散,吸收钙的方式是主动运输D.吸收硅不需要消耗能量,吸收钙需要消耗能量3.已知一段 mRNA 有 30 个碱基,其中 A 和 C 共有 12 个,那么转录成 mRNA 的一段 DNA 分子中 G 和 T 的数目以及该 mRNA 经翻译而合成肽链时,应脱去的水分子数目分别是A.12 和 9B.30 和 90C.18 和 9D.30 和 94.已知子代基因型及比例为 1YYRR:1YYrr:1YyRR:1Yyrr:2YYRr:2YyRr,并且知道上述结果是按自由组合定律产生的。那么,亲本的基因型是( )A.YYRr×YyRrB.YyRR×YyRrC.YyRr×YyRrD.YYRR×YYRr5.图为动物细胞有丝分裂过程中某时期示意图,下列相关叙述正确的是A.该细胞下个时期由于丙牵引使着丝点分裂B.该时期通过核孔进入细胞核的物质将减少C.该时期细胞中有同源染色体,四分体数量为 0 个D.该时期细胞中染色体数是体细胞染色体数的两倍6.血友病是由 X 染色体上的隐性基因 h 控制的。现有一对夫妇生了三个子女,其中一个儿子、一个女儿都是血友病患者,这对夫妇的基因型为A.XhY 和 XHXhB.XhY 和 XhXhC.XhY 和 XHXHD.XHY 和 XHXh7.下图中曲线表示正常成年人血液中化学物质 X 随时间变化的情况,下列叙述不正确的是( )A.如果 X 代表 C02,c~d 时段,有氧呼吸强度增加B.如果 X 代表胰岛素,b~c 时段肝糖原的合成速度下降C.如果 X 代表血糖,b~c 时段变化过程与血液中胰高血糖素浓度的升高有关D.如果 X 代表抗利尿激素,c~d 时段肾小管和集合管细胞对水的重吸收增强8.(10 分)...

1、当您付费下载文档后,您只拥有了使用权限,并不意味着购买了版权,文档只能用于自身使用,不得用于其他商业用途(如 [转卖]进行直接盈利或[编辑后售卖]进行间接盈利)。
2、本站所有内容均由合作方或网友上传,本站不对文档的完整性、权威性及其观点立场正确性做任何保证或承诺!文档内容仅供研究参考,付费前请自行鉴别。
3、如文档内容存在违规,或者侵犯商业秘密、侵犯著作权等,请点击“违规举报”。

碎片内容

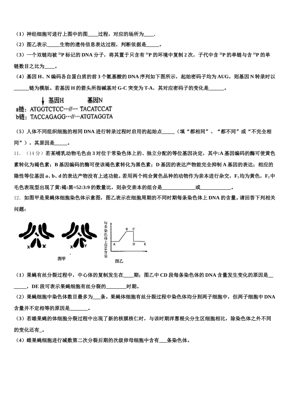
2025年湖南省长沙市地质中学生物高一下期末学业质量监测模拟试题含解析

您可能关注的文档

确认删除?