2026届四川省成都经开区实验中学高一上化学期中学业质量监测模拟试题含解析

2026届四川省成都经开区实验中学高一上化学期中学业质量监测模拟试题含解析_第1页
1/15
2026届四川省成都经开区实验中学高一上化学期中学业质量监测模拟试题含解析_第2页
2/15
2026届四川省成都经开区实验中学高一上化学期中学业质量监测模拟试题含解析_第3页
3/15
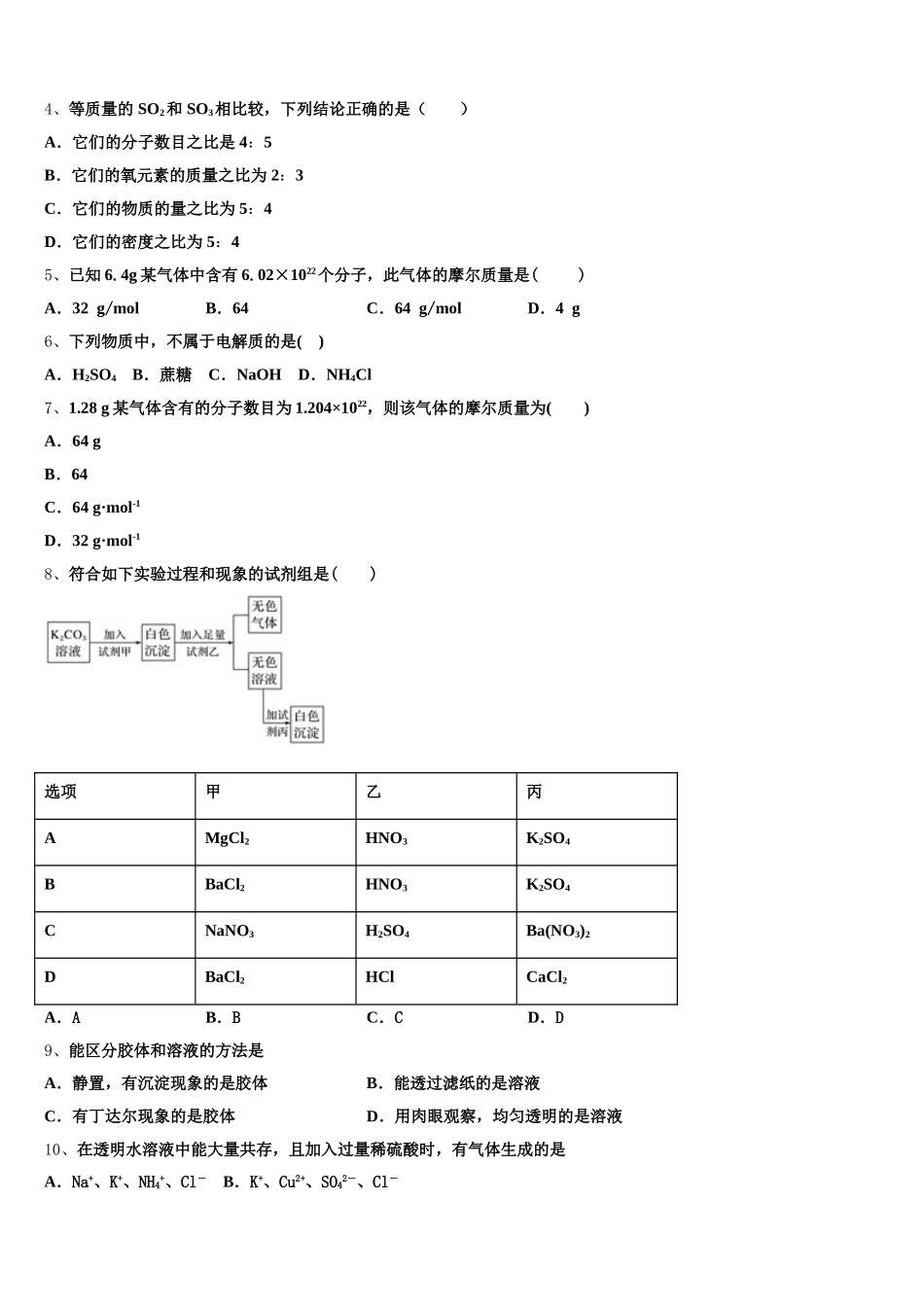
2026 届四川省成都经开区实验中学高一上化学期中学业质量监测模拟试题注意事项:1.答卷前,考生务必将自己的姓名、准考证号、考场号和座位号填写在试题卷和答题卡上。用 2B 铅笔将试卷类型(B)填涂在答题卡相应位置上。将条形码粘贴在答题卡右上角"条形码粘贴处"。2.作答选择题时,选出每小题答案后,用 2B 铅笔把答题卡上对应题目选项的答案信息点涂黑;如需改动,用橡皮擦干净后,再选涂其他答案。答案不能答在试题卷上。3.非选择题必须用黑色字迹的钢笔或签字笔作答,答案必须写在答题卡各题目指定区域内相应位置上;如需改动,先划掉原来的答案,然后再写上新答案;不准使用铅笔和涂改液。不按以上要求作答无效。4.考生必须保证答题卡的整洁。考试结束后,请将本试卷和答题卡一并交回。一、选择题(每题只有一个选项符合题意)1、除去氯化钠中少量的氯化钙、硫酸钠杂质,下列选用的试剂及加入顺序正确的是A.Na2CO3、BaCl2、HCl B.BaCl2、Na2CO3、H2SO4C.BaCl2、Na2CO3、HCl D.Ba(NO3)2、Na2CO3、HCl2、配置 250mL0.100mol/L 的氯化钠溶液,操作不正确的是A.称量B.溶解C.转移D.定容3、下列电离方程式书写正确的是A.B.C.D.4、等质量的 SO2和 SO3相比较,下列结论正确的是( )A.它们的分子数目之比是 4:5B.它们的氧元素的质量之比为 2:3C.它们的物质的量之比为 5:4D.它们的密度之比为 5:45、已知 6.4g 某气体中含有 6.02×1022个分子,此气体的摩尔质量是( )A.32 g/molB.64C.64 g/molD.4 g6、下列物质中,不属于电解质的是( )A.H2SO4 B.蔗糖 C.NaOH D.NH4Cl7、1.28 g 某气体含有的分子数目为 1.204×1022,则该气体的摩尔质量为( )A.64 gB.64C.64 g·mol-1D.32 g·mol-18、符合如下实验过程和现象的试剂组是( )选项甲乙丙AMgCl2 HNO3 K2SO4 BBaCl2HNO3K2SO4 CNaNO3H2SO4 Ba(NO3)2 DBaCl2HClCaCl2A.AB.BC.CD.D9、能区分胶体和溶液的方法是A.静置,有沉淀现象的是胶体B.能透过滤纸的是溶液C.有丁达尔现象的是胶体D.用肉眼观察,均匀透明的是溶液10、在透明水溶液中能大量共存,且加入过量稀硫酸时,有气体生成的是A.Na+、K+、NH4+、Cl- B.K+、Cu2+、SO42-、Cl-C.Na+、Ag+、CO32-、Cl- D.Na+、K+、Cl-、HCO3-11、北宋《清明上河图》是中国十大传世名画之一,属国宝级文物,被誉为“中华第一神品”,其中绿色颜料的主要成分为 Cu(OH)2·CuCO3...

1、当您付费下载文档后,您只拥有了使用权限,并不意味着购买了版权,文档只能用于自身使用,不得用于其他商业用途(如 [转卖]进行直接盈利或[编辑后售卖]进行间接盈利)。
2、本站所有内容均由合作方或网友上传,本站不对文档的完整性、权威性及其观点立场正确性做任何保证或承诺!文档内容仅供研究参考,付费前请自行鉴别。
3、如文档内容存在违规,或者侵犯商业秘密、侵犯著作权等,请点击“违规举报”。

碎片内容

2026届四川省成都经开区实验中学高一上化学期中学业质量监测模拟试题含解析

您可能关注的文档

确认删除?