2025届河北唐山市龙华中学生物七下期末经典模拟试题含解析

2025届河北唐山市龙华中学生物七下期末经典模拟试题含解析_第1页
1/12
2025届河北唐山市龙华中学生物七下期末经典模拟试题含解析_第2页
2/12
2025届河北唐山市龙华中学生物七下期末经典模拟试题含解析_第3页
3/12
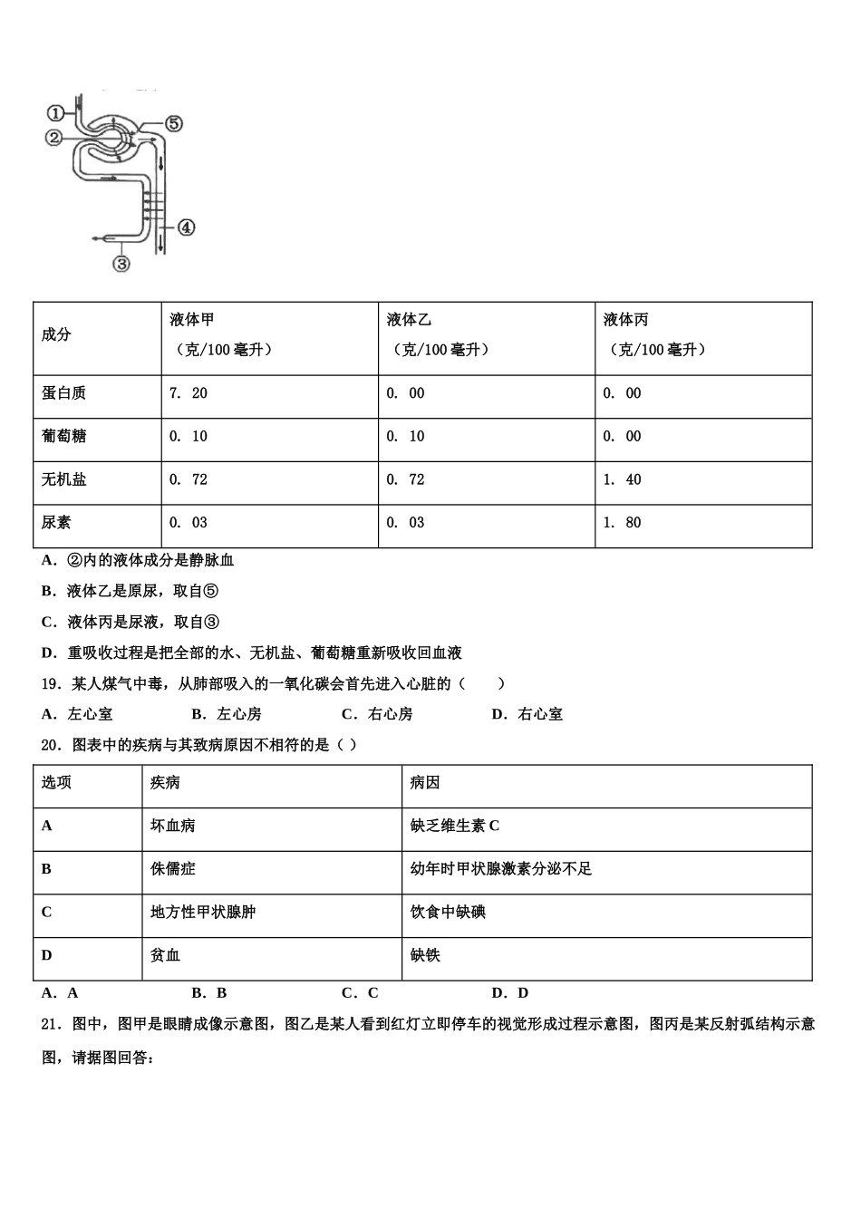
2025 届河北唐山市龙华中学生物七下期末经典模拟试题注意事项:1.答题前,考生先将自己的姓名、准考证号码填写清楚,将条形码准确粘贴在条形码区域内。2.答题时请按要求用笔。3.请按照题号顺序在答题卡各题目的答题区域内作答,超出答题区域书写的答案无效;在草稿纸、试卷上答题无效。4.作图可先使用铅笔画出,确定后必须用黑色字迹的签字笔描黑。5.保持卡面清洁,不要折暴、不要弄破、弄皱,不准使用涂改液、修正带、刮纸刀。1.受精卵是新生命的开始,人体的受精过程发生在( )A.卵巢B.输卵管C.子宫D.子宫内膜2.人体的排泄途径概念图如下所示,下列相关叙述错误的是( )A.①指皮肤中的汗腺,汗液中含有尿素B.②指肾脏,它是形成尿液的器官C.④指膀胱,尿液储存到一定量产生尿意D.⑤指输尿管,将尿液排出体外3.如图所示的血管,表示动脉血管的是( )A.B.C.D.4.小明常喝骨头汤来补钙,但小明仍患了佝偻病。你认为小明的食物中还应补充A.维生素 A B.维生素 B C.维生素 C D.维生素 D5.下列关于人体生命活动变化关系的描述中,正确的是( )A.外界气温降低,人体皮肤的血流量增加B.血糖含量越高,胰岛素的分泌量就越少C.人体体温越高,体内细胞中酶的催化效率越大D.血液中氧浓度升高,血红蛋白与氧结合的量增加6. “种瓜得瓜,种豆得豆。”这种遗传现象主要决定于细胞的A.细胞壁B.细胞膜C.细胞核D.细胞质7.生物体结构和功能相适应的实例很多,下列表述不正确的是( )A.肾小球由许多毛细血管缠绕而成,利于过滤作用B.动脉和静脉内都有瓣膜,防止血液倒流C.肺泡壁由一层扁平上皮细胞构成,利于气体交换D.小肠内表面具有许多皱襞和绒毛,利于营养物质的吸收8.凡受轻伤流血时,能自动止血起作用的是( )A.血小板B.血浆C.白细胞D.淋巴细胞9.当急性失血量约为总血量的 10%时,机体产生的代偿性反应有( )A.外周血管收缩、心率提高、抗利尿激素分泌增加、肾对水的重吸收加强B.外周血管收缩、心率提高、抗利尿激素分泌减小、肾对水的重吸收加强C.外周血管舒张、心率下降、抗利尿激素分泌增加、肾对水的重吸收加强D.外周血管舒张、心率下降、抗利尿激素分泌减小、肾对水的重吸收加强10.亲子鉴定中需要从血液中提取 DNA,那么 DNA 来自血液成分的( )A.血浆B.红细胞C.白细胞D.血小板11.病人在不能正常进食的情况下,为了给病人补充维持生命活动所需的能量,往往要在输液时添...

1、当您付费下载文档后,您只拥有了使用权限,并不意味着购买了版权,文档只能用于自身使用,不得用于其他商业用途(如 [转卖]进行直接盈利或[编辑后售卖]进行间接盈利)。
2、本站所有内容均由合作方或网友上传,本站不对文档的完整性、权威性及其观点立场正确性做任何保证或承诺!文档内容仅供研究参考,付费前请自行鉴别。
3、如文档内容存在违规,或者侵犯商业秘密、侵犯著作权等,请点击“违规举报”。

碎片内容

2025届河北唐山市龙华中学生物七下期末经典模拟试题含解析

您可能关注的文档

确认删除?