广州协和中学2025年高一下生物期末质量检测模拟试题含解析

广州协和中学2025年高一下生物期末质量检测模拟试题含解析_第1页
1/10
广州协和中学2025年高一下生物期末质量检测模拟试题含解析_第2页
2/10
广州协和中学2025年高一下生物期末质量检测模拟试题含解析_第3页
3/10
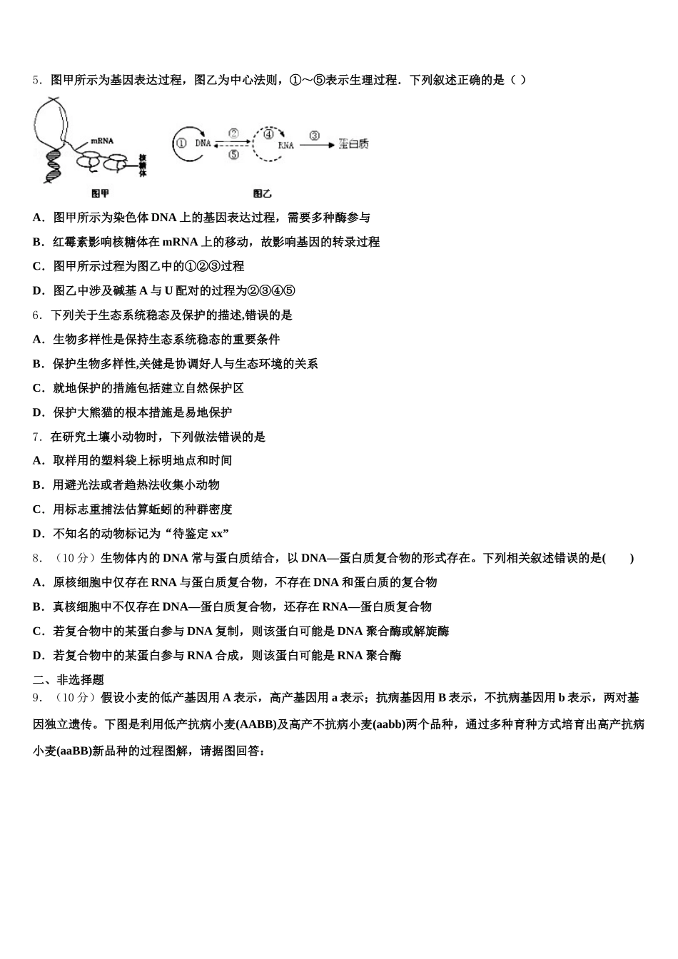
广州协和中学 2025 年高一下生物期末质量检测模拟试题请考生注意:1.请用 2B 铅笔将选择题答案涂填在答题纸相应位置上,请用 0.5 毫米及以上黑色字迹的钢笔或签字笔将主观题的答案写在答题纸相应的答题区内。写在试题卷、草稿纸上均无效。2.答题前,认真阅读答题纸上的《注意事项》,按规定答题。一、选择题(本大题共 7 小题,每小题 6 分,共 42 分。)1.在下列 4 个图中只能是由常染色体上隐性基因决定的遗传病(图中深颜色表示患者)是( )A.B.C.D.2.图 1、图 2 表示某种生物的两种染色体行为示意图,其中①和②、③和④互为同源染色体,则两图所示的变异A.均为染色体结构变异B.基因的数目和排列顺序均发生改变C.均发生在同源染色体之间D.均涉及 DNA 链的断开和重接3.白粒玉米自交系与黄粒玉米自交系进行杂交得 F1 全是黄粒玉米,F1 自交所结果穗上同时出现了黄色籽粒和白色籽粒。对 F2 出现两种颜色不同的子粒的下列解释中,错误的是( )A.由于 F1 是杂合子,其后代发生了性状分离B.F1 能产生两种雄配子和两种雌配子,受精作用后产生三种基因型、两种表现型后代C.F1 黄粒玉米包含有白色玉米的隐性基因,减数分裂时等位基因分离后,受精作用中两隐性基因纯合而出现白色子粒性状,因而出现了两种不同颜色的籽粒D.玉米的黄色对白色为显性,F1 在形成配子时发生了基因重组,因而产生了白色籽粒性状4.甲磺酸乙酯(EMS) 能使鸟嘌呤转变成 7 一乙基鸟嘌呤,后者不与胞嘧啶配对而与胸腺嘧啶配对。育种专家用适宜浓度的 EMS 溶液浸泡小麦种子,可以( )A.使小麦的优良性状得以稳定遗传B.导致 DNA 分子无法形成双螺旋结构C.获得 G—C 转换成 A—T 的新 DNA 序列D.得到嘌呤含量高于嘧啶含量的新 DNA5.图甲所示为基因表达过程,图乙为中心法则,①~⑤表示生理过程.下列叙述正确的是( )A.图甲所示为染色体 DNA 上的基因表达过程,需要多种酶参与B.红霉素影响核糖体在 mRNA 上的移动,故影响基因的转录过程C.图甲所示过程为图乙中的①②③过程D.图乙中涉及碱基 A 与 U 配对的过程为②③④⑤6.下列关于生态系统稳态及保护的描述,错误的是A.生物多样性是保持生态系统稳态的重要条件B.保护生物多样性,关健是协调好人与生态环境的关系C.就地保护的措施包括建立自然保护区D.保护大熊猫的根本措施是易地保护7.在研究土壤小动物时,下列做法错误的是A.取样用的塑料袋上标...

1、当您付费下载文档后,您只拥有了使用权限,并不意味着购买了版权,文档只能用于自身使用,不得用于其他商业用途(如 [转卖]进行直接盈利或[编辑后售卖]进行间接盈利)。
2、本站所有内容均由合作方或网友上传,本站不对文档的完整性、权威性及其观点立场正确性做任何保证或承诺!文档内容仅供研究参考,付费前请自行鉴别。
3、如文档内容存在违规,或者侵犯商业秘密、侵犯著作权等,请点击“违规举报”。

碎片内容

广州协和中学2025年高一下生物期末质量检测模拟试题含解析

您可能关注的文档

确认删除?